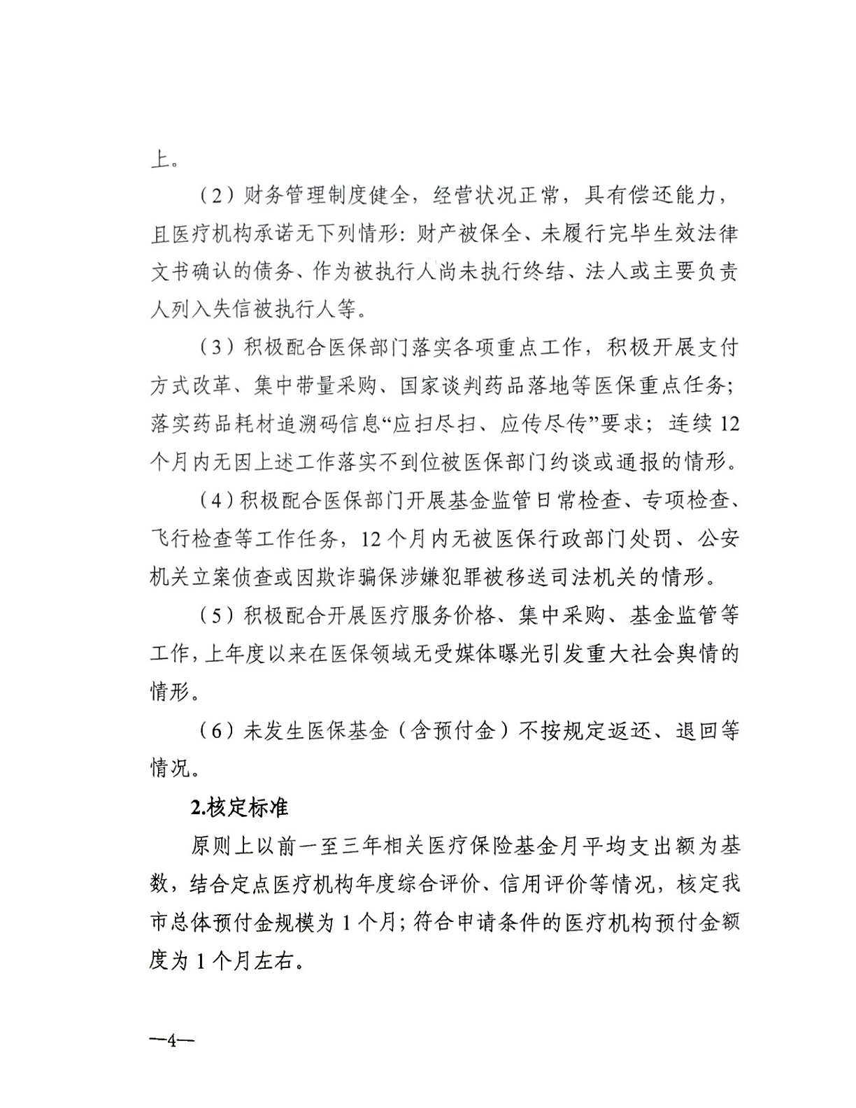
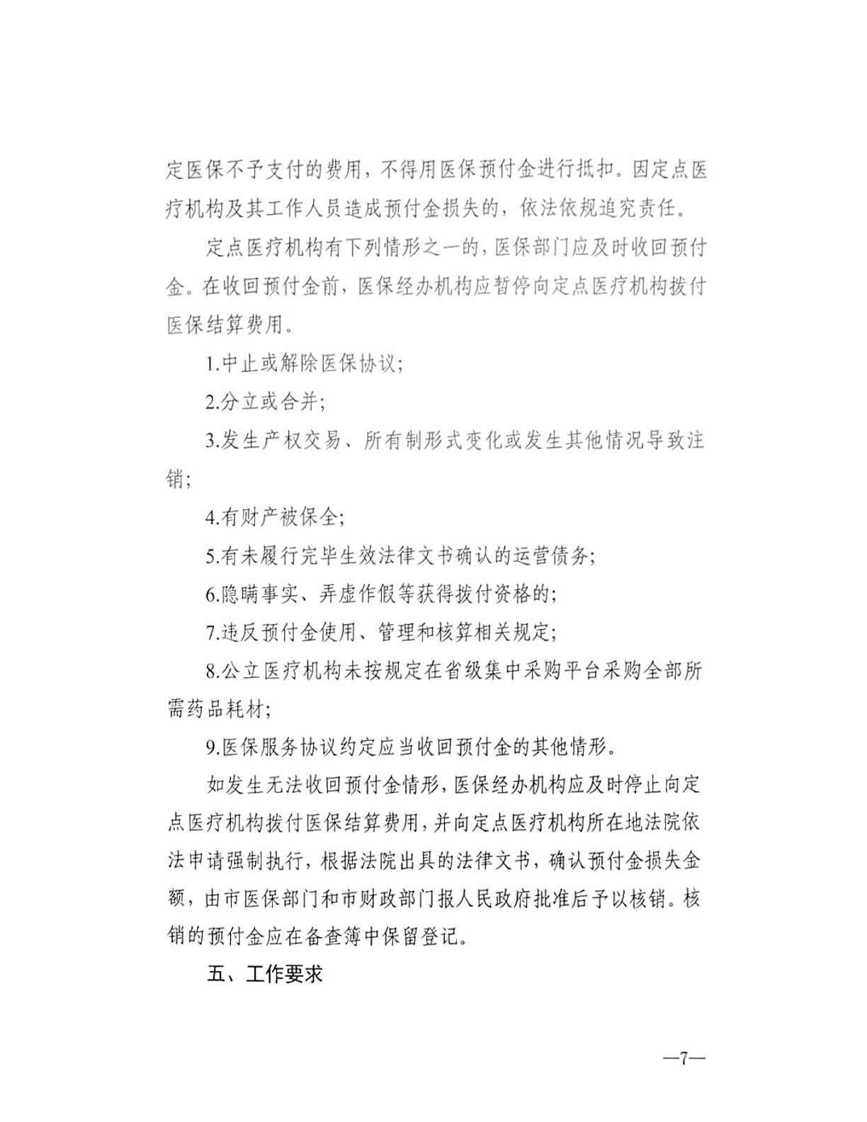
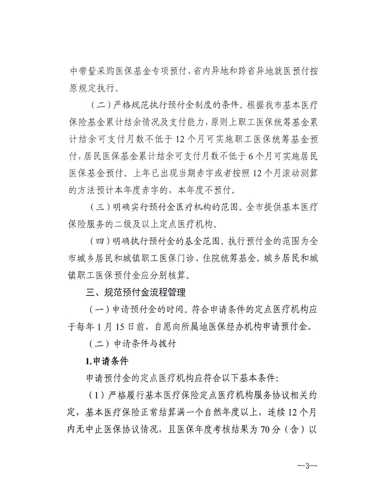
繁体
网站首页
首页
新闻资讯
政务公开
办事服务
互动交流
专题专栏
当前位置:
首页
> 政务公开 > 新乡市医疗保障局
>
政策
>
行政规范性文件
索
引
号:
/202506-00002
信息分类:
行政规范性文件
文
号:
新医保〔2025〕11号
是否有效:
有效
发布机构:
新乡市医疗保障局
成文日期:
发布日期:
2025-06-10 10:17
废止日期:
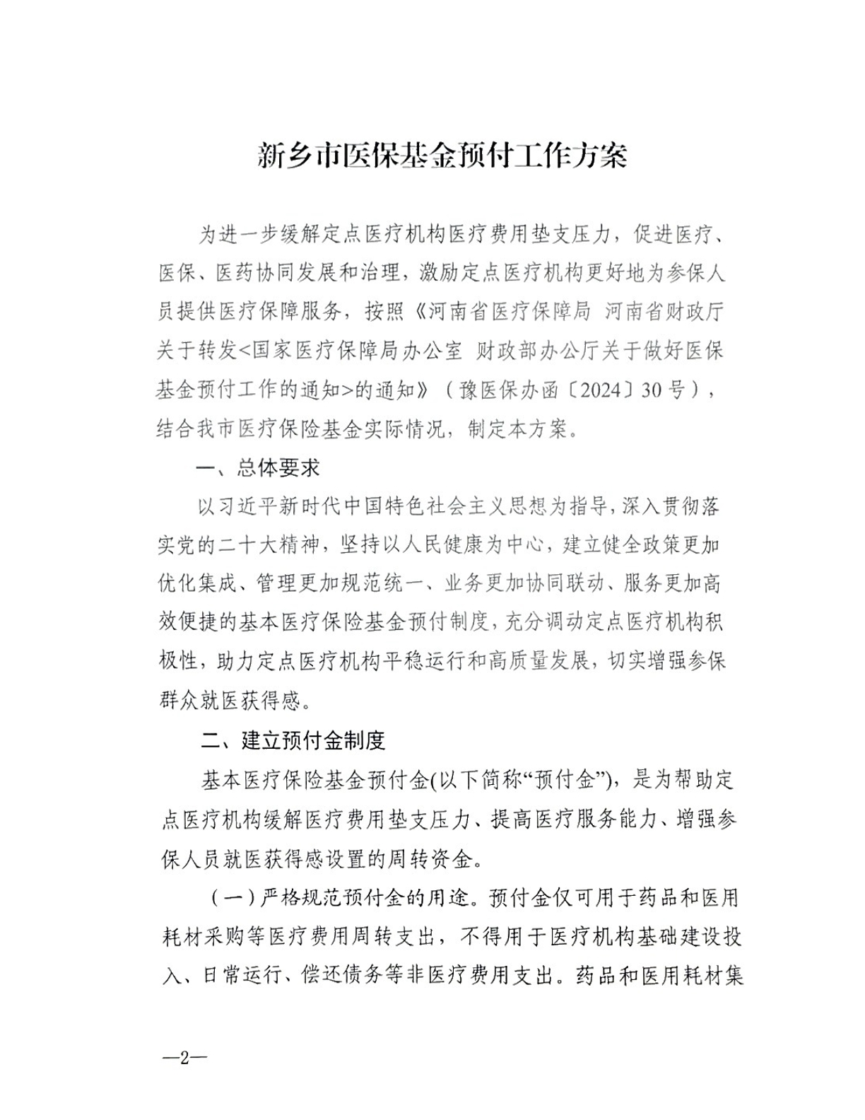
关于印发《新乡市医保基金预付工作方案》的通知
发布日期:2025-06-10 10:17
来源:新乡市医疗保障局
阅读:
次
字号:
打印
分享
扫一扫在手机打开当前页