繁体
网站首页
首页
新闻资讯
政务公开
办事服务
互动交流
专题专栏
当前位置:
首页
> 政务公开 > 新乡市医疗保障局
>
政策
>
行政规范性文件
索
引
号:
/202507-00003
信息分类:
行政规范性文件
文
号:
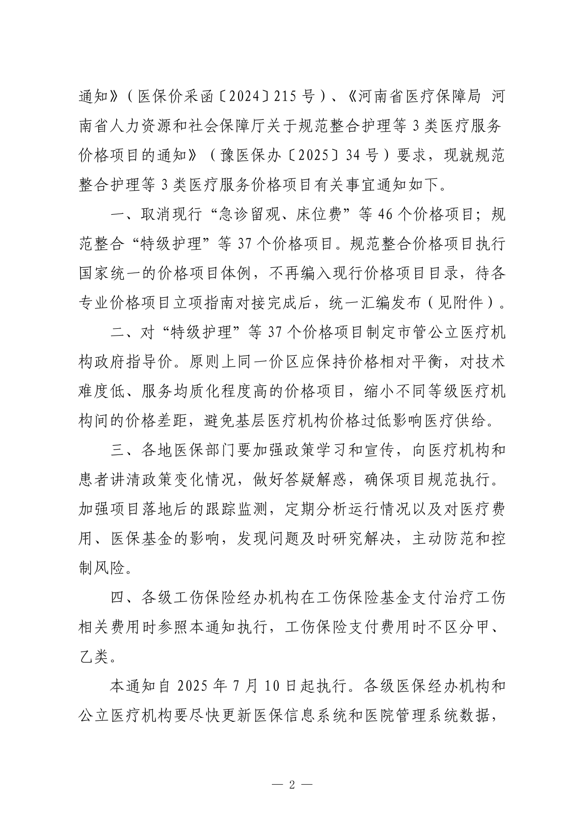
新医保办〔2025〕25 号
是否有效:
有效
发布机构:
新乡市医疗保障局 新乡市人社局
成文日期:
发布日期:
2025-07-01 10:10
废止日期:
关于规范整合护理等3类医疗服务价格项目的通知
发布日期:2025-07-01 10:10
来源:新乡市医疗保障局
阅读:
次
字号:
打印
分享
扫一扫在手机打开当前页