繁体
网站首页
首页
新闻资讯
政务公开
办事服务
互动交流
专题专栏
当前位置:
首页
> 政务公开 > 新乡市医疗保障局
>
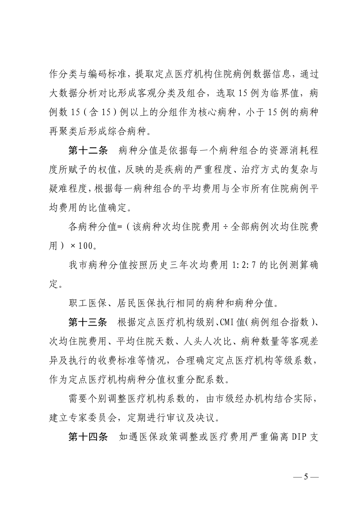
政策
>
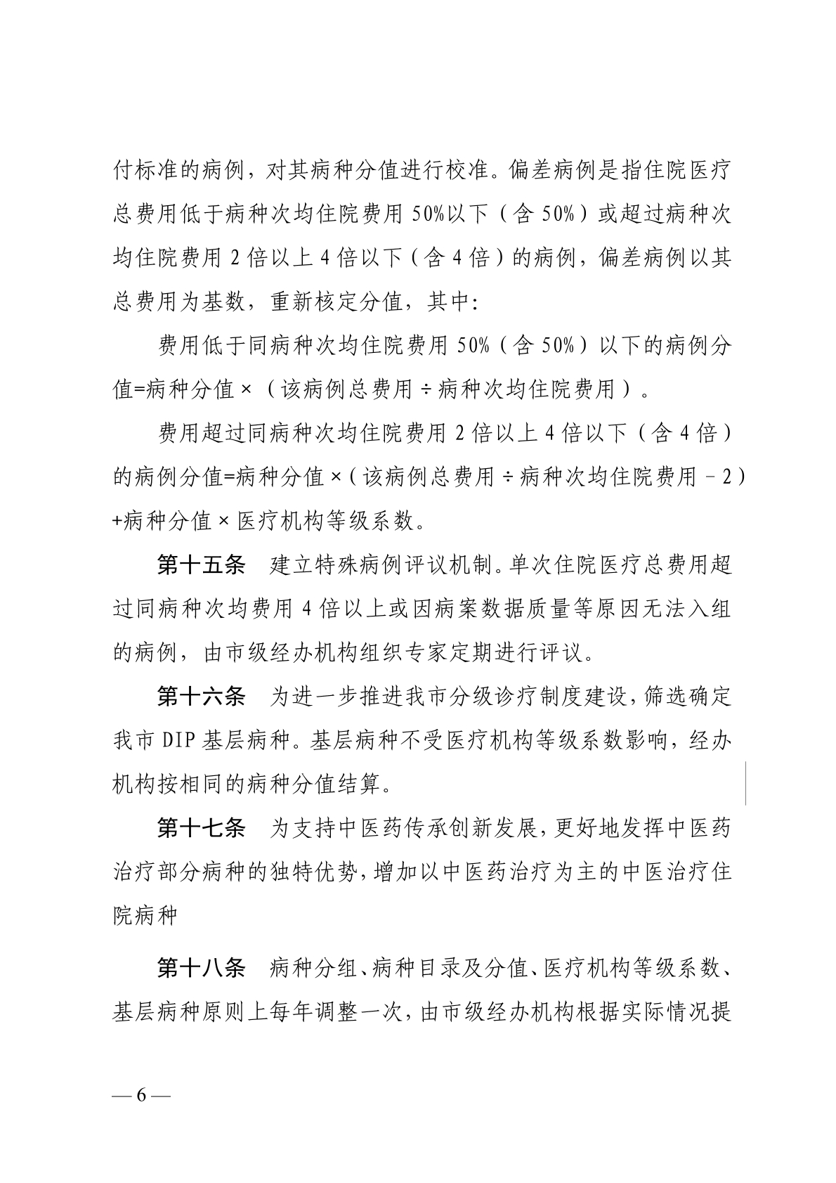
行政规范性文件
索
引
号:
/202111-00009
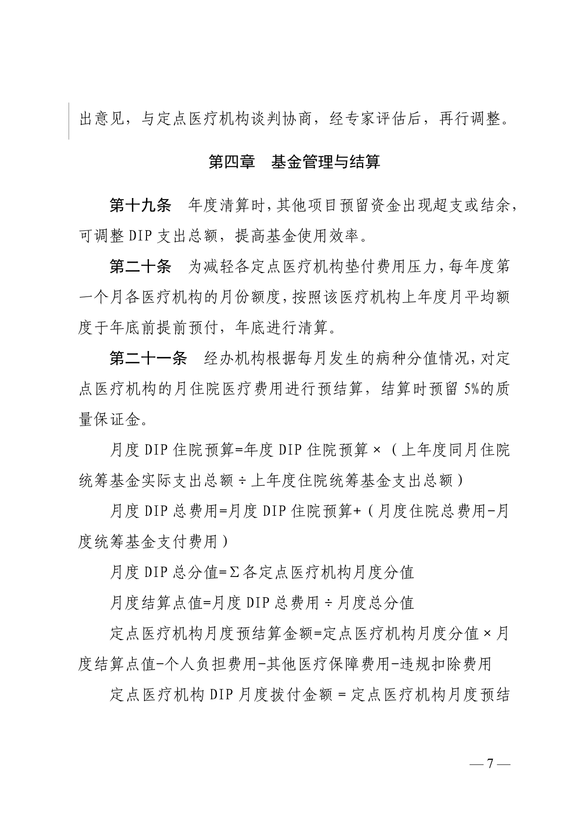
信息分类:
行政规范性文件
文
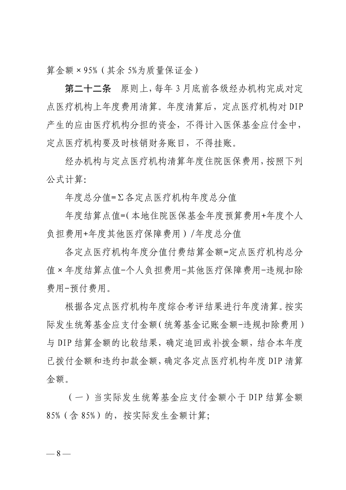
号:
新医保办〔2021〕36号
是否有效:
有效
发布机构:
新乡市医疗保障局
成文日期:
发布日期:
2021-11-20 08:39
废止日期:
关于印发《新乡市基本医疗保险区域点数法总额预算和按病种分值付费(DIP)结算办法(试行)》的通知
发布日期:2021-11-20 08:39
来源:新乡市医疗保障局
阅读:
次
字号:
打印
分享
扫一扫在手机打开当前页